At Georgia State University, I developed an advanced Activity Management system designed to enhance campus event coordination and participant engagement. Utilizing a robust tech stack including React.js, Mobx, CSharp.NET, .NET 6, SQL Server, Entity Framework, Docker, SignalR, and Microsoft Azure, this project significantly improved various operational efficiencies.
Key Contributions:
- Comprehensive Development: Developed an Event Management system employing React.js, Redux, CSharp.NET, .NET 6, SQL Server, Entity Framework, Docker, SignalR, and Microsoft Azure.
- Efficiency Improvements: Enhanced campus event coordination efficiency by 30% through the streamlined management of activities and events.
- Increased Engagement: Boosted participant engagement by 25% with a user-friendly interface and real-time notifications.
- Real-Time Features: Pioneered real-time chat features using SignalR, enabling instant communication and updates.
- Microservices Architecture: Implemented a microservices architecture to ensure scalability and maintainability, improving system scalability and reducing latency by 18%.
- Registration Efficiency: Enhanced event registration efficiency by 20%, facilitating quicker and more reliable sign-ups.
- Enhanced User Experience: Focused on user experience improvements for both staff and students, leading to higher satisfaction rates.
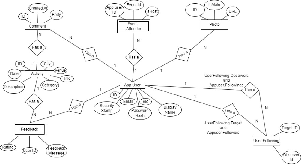
Entity Model Diagram

Project Architecture

This project demonstrates my ability to leverage a full stack of modern technologies to deliver significant operational improvements and user engagement.